找回密码
 注册
搜索
查看: 3169|回复: 30

关于第三季小组赛和第二季决赛出线队伍的公告

 火... [复制链接]
发表于 2013-8-12 15:03:28 | 显示全部楼层 |阅读模式
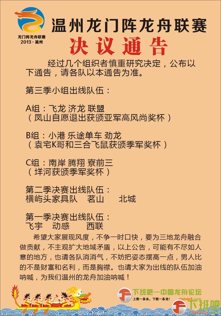
经过几位组织者慎重研究决定,公布以下通告,请各队以本通告为准。

第三季小组出线队伍:
a组三队:飞龙 济龙 联盟   
凤山自愿退出获颁亚军高风尚奖杯

b组三队:小港 乐途单车 劲龙
袁宅K哥和三合飞鼠获颁季军奖杯

c组三:南岸 腾翔 寮前三
垟河获颁季军奖杯
                     



第二季决赛出线队伍:
横屿头家具队
茗山
北城

新湖当天默默走完比赛进程,表现一次高素质队伍应有的风范,分值和北城相同,考虑近期已解缆,主动让出名额给乐清兄弟龙。


第一季决赛出线队伍:
飞宇
动感
西联


希望大家展现风度,不争一时口快,要为三地龙舟融合做贡献,不主观扩大地域矛盾,以上公告,可能有不尽如人意的地方,也请各队消消气,不妨把姿态摆高一点,男人比的不是财富和名利,而是胸襟。
也请大家为出线的队伍加油呐喊,为我们温州的龙舟加油呐喊!

决议通告.jpg

乐清下班吧,有您更精彩!
发表于 2013-8-12 15:10:32 | 显示全部楼层
呵呵,这处理,算是比较讨巧的,也算相对不错的处理了。希望,下次主办方处理事情要按规矩来。
乐清下班吧,有您更精彩!
回复

使用道具 举报

发表于 2013-8-12 15:14:02 | 显示全部楼层
第一季 没有我们乐清的  第二季 我们乐清 2只出线。。 希望第三季  乐清队加油 争取出线
乐清下班吧,有您更精彩!
回复

使用道具 举报

发表于 2013-8-12 15:14:41 | 显示全部楼层
本帖最后由 中村设计 于 2013-8-12 15:23 编辑

真心期待,龙王杯,济龙能得前3.呵呵,到时候,年终王中王比赛中和动感一较高下。
乐清下班吧,有您更精彩!
回复

使用道具 举报

发表于 2013-8-12 15:27:33 | 显示全部楼层
:lol 动感 济龙 都是 一家人 杀起来  不知道是怎么样:lol
乐清下班吧,有您更精彩!
回复

使用道具 举报

发表于 2013-8-12 15:43:37 | 显示全部楼层
这样比较中规,顶起支持阿全
乐清下班吧,有您更精彩!
回复

使用道具 举报

发表于 2013-8-12 15:45:17 | 显示全部楼层
说真心话 一点高兴不起来 也不值得高兴

点评

为什么不高兴啊,兄弟,能这样,说明主办方知道反思了。总比执迷不悟好啊  发表于 2013-8-12 15:46
乐清下班吧,有您更精彩!
回复

使用道具 举报

发表于 2013-8-12 15:45:51 | 显示全部楼层
没意思已经没意义了。今年是多事之秋,本来乐清的小龙就少了,尽在不言中啊,早日划完今年底赛事吧。向看客们划手们组织者们,说声{:1_1:}大家辛苦了。
乐清下班吧,有您更精彩!
回复

使用道具 举报

发表于 2013-8-12 16:04:23 | 显示全部楼层
就让飞宇的聚会冲淡所有争议
乐清下班吧,有您更精彩!
回复

使用道具 举报

发表于 2013-8-12 16:49:35 | 显示全部楼层
:D
乐清下班吧,有您更精彩!
回复

使用道具 举报

发表于 2013-8-12 17:17:01 | 显示全部楼层
第二季决赛出线队伍 ,横屿头家具队
,,茗山   阿全应该是新湖出线吧????

乐清下班吧,有您更精彩!
回复

使用道具 举报

发表于 2013-8-12 19:23:19 | 显示全部楼层

哦是新湖让北城了牛

本帖最后由 龙哥 于 2013-8-12 19:26 编辑

第二季决赛新湖第4北城第5为何北城岀赛?
乐清下班吧,有您更精彩!
回复

使用道具 举报

发表于 2013-8-12 19:45:44 | 显示全部楼层
:lol
乐清下班吧,有您更精彩!
回复

使用道具 举报

 楼主| 发表于 2013-8-12 19:55:47 | 显示全部楼层
多谢 新湖的朋友理解和支持
乐清下班吧,有您更精彩!
回复

使用道具 举报

发表于 2013-8-12 22:52:16 | 显示全部楼层
乐清兄弟龙加油:handshake
乐清下班吧,有您更精彩!
回复

使用道具 举报

发表于 2013-8-12 23:24:31 | 显示全部楼层
阿全你这样不 公平,,电话多没打就让给别人了,,大家说说是吧。。
乐清下班吧,有您更精彩!
回复

使用道具 举报

发表于 2013-8-12 23:26:10 | 显示全部楼层
应该是新湖进去的
乐清下班吧,有您更精彩!
回复

使用道具 举报

发表于 2013-8-13 00:17:13 | 显示全部楼层
提示: 该帖被管理员或版主屏蔽
乐清下班吧,有您更精彩!
回复

使用道具 举报

发表于 2013-8-13 00:36:42 | 显示全部楼层
期待决赛
乐清下班吧,有您更精彩!
回复

使用道具 举报

发表于 2013-8-13 02:51:11 | 显示全部楼层
提示: 该帖被管理员或版主屏蔽
乐清下班吧,有您更精彩!
回复

使用道具 举报

发表于 2013-8-13 08:58:19 | 显示全部楼层
应该电话打过了 啊泉这个路数应该还是有的 别内讧!!!
乐清下班吧,有您更精彩!
回复

使用道具 举报

发表于 2013-8-13 10:15:17 来自手机 | 显示全部楼层
都别争议!锻炼为主!和谐共处!共同创造乐清龙舟风范!
乐清下班吧,有您更精彩!
回复

使用道具 举报

发表于 2013-8-13 10:21:24 | 显示全部楼层
路过-------------
乐清下班吧,有您更精彩!
回复

使用道具 举报

发表于 2013-8-13 17:48:19 | 显示全部楼层
大家不要走开,接下来的节目更精彩

点评

……  详情 回复 发表于 2013-8-13 19:03
乐清下班吧,有您更精彩!
回复

使用道具 举报

发表于 2013-8-13 19:03:53 来自手机 | 显示全部楼层
慎江龙舟 发表于 2013-8-13 17:48
大家不要走开,接下来的节目更精彩

……

点评

干什么啊~亲~  发表于 2013-8-13 20:58
乐清下班吧,有您更精彩!
回复

使用道具 举报

发表于 2013-8-14 02:07:29 来自手机 | 显示全部楼层
新湖去吧新湖加油。
乐清下班吧,有您更精彩!
回复

使用道具 举报

发表于 2013-8-14 16:41:44 | 显示全部楼层
{:1_1:}
乐清下班吧,有您更精彩!
回复

使用道具 举报

发表于 2013-8-14 18:18:17 | 显示全部楼层
都别争议!锻炼为主
乐清下班吧,有您更精彩!
回复

使用道具 举报

发表于 2013-8-18 17:51:42 | 显示全部楼层
这样比较中规,顶起支持
乐清下班吧,有您更精彩!
回复

使用道具 举报

发表于 2013-8-19 00:52:03 | 显示全部楼层
等待年度总决赛
乐清下班吧,有您更精彩!
回复

使用道具 举报

发表于 2013-8-28 19:03:45 | 显示全部楼层
{:1_1:}
乐清下班吧,有您更精彩!
回复

使用道具 举报

您需要登录后才可以回帖 登录 | 注册

本版积分规则

QQ|站点统计|小黑屋|Archiver|手机版|下班吧手机APP|乐清下班吧 ( 浙ICP备15037492号-1 )

GMT+8, 2026-4-16 15:13 , Processed in 0.027926 second(s), 28 queries , Gzip On.

Powered by Discuz! X3.5

© 2001-2025 Discuz! Team.

快速回复 返回顶部 返回列表